新闻资讯 2026-03-06
市場觀望聯儲局主席鮑威爾周二言論,留意美聯儲消息之除及續關注兩會行情 l 投資者繼續觀望兩會行情,如昨日所言,預期窄幅上落,20500點附近續找方向
全國兩會召開,2023年GDP增速目標5%左右,如上周五筆者公布的數據一樣,應留意兩會的經濟及行業措施,港股續千點區間整固
港股三月首日大升昨日略為回調,雖說升回了20000點關口 l 但更長遠一點而言,21000點為更重要位置,再觀察短期的走勢便會更為清晰
不過正如筆者早前所指,21000點為較長期需守住的位置,不然只可說是反彈不是升勢
港股在期指結算日仍明顯未見大方向,而A股仍未從跌市先轉勢之意,恒指走勢預料進一步轉差,現若未企穩20000點關口後市或將出現更大沽壓,留意該位置
上週下跌3.4%,科指跌幅更達到5.8%。考慮到美股表現未轉升,港股後市走勢將轉弱,留意19500點支持
科技股方面,繼百度(09888)後,今日便輪到阿里巴巴(09988)及網易(09999)公布季績。百度業績優於預期及宣布回購最多50億美元股份,留意阿里巴巴(9988)及網易(9999)業績。望港股
業績期開始,留意百度(9888)、阿里巴巴(09988)及港交所(00388)等股份業績,後市港股已跌穿25000點重要位置,下一支持留意20000點
港股昨日明顯仍未重上21000點阻力,後市留意A股,亦可關注匯控(5)今日公布業績
如日前所言,留意21000點。本周留意港股業績期,及美聯儲會議記綠
港股仍在21000點上落,大市未企穩該位置仍未正式稱之為明朗
AI及ChatGPT概念股如百度(9888)昨日續升,現時不宜入市,持有者則可再靜候時機
隔晚美國CPI數據略高於預期,或影響港股表現,且看收市可否回升,守住21000點關鍵位
港股上升動力欠奉,後市重回升勢仍言之過早。如日前一直強調的,21000點為重要關口位
港股上升動力欠奉,後市重回升勢仍言之過早。支持位21000點左右
港股氣氛仍未改善,預料持續拉鋸
港股續考驗21000點,21700點為阻力位,上落格局仍存
續留意中美關係。港股短期仍需看21000點支持位
如果未可守住21600點,或會回落至21000點關口。板塊而言,一月賭收表現理想,可以繼續留意濠賭股
港股議息前在新經濟股帶動下以全日高位收市,收升229點報22072點,成交金額1555.7億元 l 不過南向資金淨沽出較前兩日有所減少(為連續三日淨流出)。考慮到美聯儲議息結果符合市場預期,預期
留意周四凌晨的美聯儲議息結果,及周五的就業數據,關注可否守住21300點
外圍多國央行議息會議,而科技公司業績及周五的美國就業數據應留意。本周港股仍要調整
恒指連升第六個星期,累漲3238點或16.6%。整體氣氛理想,惟大市升幅太多預期仍於22500點上落
內地今天仍為春節假期,A股休市。港股支持位在21700點,短期亦有望樂觀
虎年最後一個交易日,港股造好,恒指重上22000關以接近全日高位收市,反映市場氣氛良好。恒指連升五周,短期可以留意濠賭股
中線部署而言,航空如機場疫後恢復彈性較大、疫情期間跌幅較大推薦機場股如國泰(00293)。留意其客運及貨運量表現。新一年博反彈可以留意阿里巴巴(09988)、美團(03690)和京東(09618)。
港股缺乏利好消息難出現突破,長假期下預期市場轉淡靜,相信大市於區間上落
港股昨日金融股偏軟,恒指最終下跌169點或0.78%,收報21577點,四連升後終告斷纜 港股21300點左右見支持
大市短期區間拉鋸。考慮到恒指累升頗多,再突破大升機會低,需守住21300點左右水平
本周為農曆新年前最後一個交易周度,而內地亦會公布經濟數據,不過若然A股表現好,恒指或可上試22000點
港股連續第二日高收,恒指昨日高見21698,創逾六個月高,收報21514點,升78點或0.36%,大市成交1595億 l 港股留意21700點附近阻力
恒指表現依然不俗,預期後市恒指於21500點左右爭持
預料港股現水平整固,加上美國亦將公布CPI數據,相信短期仍會維持窄幅上落,不過對後市看法依然樂觀
港股繼續強勢再創年內高位,昨日最高見21470點,最終上升1.89%報21388點,成交金額見1564億元。不過預料21400點見阻力,估計先整固為主
在復常及通關憧憬,大市或可以收高於20400點左右位置
港股上落格局未改,後市留意20000點關口
l 隔晚美股有好表現,今日港股或再挑戰20000點關口 l 關注內地疫情狀況,支持位在約18800點
大市成交金額大漲50%至1219.5億元。主要由於投資者憧憬中港通關,後市留意19500點支持
今日雖然復市。本周僅有三個交易日,相信成交依然淡靜。不過考慮到A股有表現良好,相信港股復市造好,望今年能守住2萬點關口
港股昨日反彈,不過美股顯著回落對今日港股將帶來影響,預料收在19800點水平之內
隔晚美股大漲前港股今日走勢有支持,不過仍以上落市為主,料收在19000點至19500點間
長假期臨近投資者入市謹慎,留意18900點支持
港股續於19500點上落,留意中國疫情發展
由於臨近聖誕假期,預期交投將受影響。關注19400點附近位置
港股短期後市有可能從目前的偏好變為偏淡。不過價位的回跌空間有限,預料中期後市將反覆再揚
隔晚美聯儲派「鷹」,港股今日走勢難免受影響,短期續於19500點至20000點上落
由於隔晚美國CPI低於市場預期,美股曾抽升之餘,恒指夜期一度升穿20000關,雖然其後升幅亦顯著收窄,今日大市仍有一定支持力度,後市關注美聯儲議息結果,及復常概念相關股
雖然恒指表現有所轉弱,不過在「復常」主題下,後市港股應能企穩19000點水平,上望20000點
港股方面,上周五港股一度高見19926點,復常概念股繼續大升,大市成交續升。港股短期仍看20000點
內地近日公布之確診數字已由最高的三萬六千宗回落至昨日兩萬一千宗,意味內地疫情似有見頂趨勢。人民幣走勢亦要觀察。續留意復常概念股,或會出現輪動炒作
內房股仍見升幅。雖然昨日微跌但跌幅仍有限,下方支持強,相信港股短期需在19500點左右整固
本周港股仍有可能上升,短期关注可否企稳19000点。后市留意本周美国周五公布之PPI数据
本周港股仍有可能上升,短期關注可否企穩19000點。後市留意本周美國周五公布之PPI數據
如果港股可以上企保歷加通道中軸,後市仍可看好。留意18750點左右的阻力位置
顯然,港股形勢正在轉好中,長期而言,如果12月中旬後仍見升幅,明年第一季市況應言樂觀
後市仍宜關注美議息會議,大市觀望,可望可否重上19400點左右水平
港股後市調整或正式結束,短期走勢而言仍有反彈機會,不妨留意
雖然人行宣布降準0.25厘,對市場帶來的好消息可能僅為短暫,仍未擺脫市場上下波動拉鋸戰,大市方向或待業績期出現再見方向。同時,本星期仍要留意美儲局議息結果,及本港重磅科技及新經濟(騰訊(00700)及
未來港股表現或續反覆飄忽 l 留意美國第三季GDP第二次修訂及芝加哥採購經理人指數,另外下月1日公布的10月份美國PCE物價指數及PCE核心物價指數,2日將公布11月非農就業數據
納指昇道指標指跌,事關美國財政部等機構宣佈為矽谷銀行注資等希望挽回投資者信心,令市場原以為加息的事情降溫。矽谷銀行倒閉事件後市仍存不確定性。港股現階段仍建議觀望
港股急升後已見乏力上破,建議靜觀 l 港股預料17000點至18000點上落
雖然市場紛紛擔心美國鷹派持續,不過筆者認為隨美國債務高點將會出現,維持高利率亦不為有利 l 憑藉美股及A股走勢,今日港股需反覆測試19500點,再觀察數據會否重上21000點中期上升位置
最近為科技股業績期,需要留意收入增長,不可僅以下調成本仍業績主導,關注美團(03690)今日季績表現 l 港股預料17000點至18000點上落。恒指夜期:升66點,報17722點
由於大市存負面因素,當中最大擔憂一定是美國加息幅度或會高於市場的預期。而A股亦可能因上述情況轉弱,如果港股失守20000點走勢或將進一步變差,現時建議觀望
未來應關注美國假期零售銷售數據,及中國疫情發展。月內港股或有上望18000點的機會
隔晚美股急挫,港股回試。事實上,筆者已不斷一直強調20000點為重要短線支持位,而21000點則是中長期升勢的重要關口
市場觀望聯儲局官員對利率的評論,摩通預計明年便掉頭減息,美股三大指數上升 l 港股仍需跟進內地疫情進展,科技股及新經濟股走弱拖累大市發展,收市跌336點或1.87%報17655點 l 仍然維持
港股連跌四日但企穩10天線即17400點之上,預期港股在其關口有支持
北水見淨流出,或反映內地投資者趁高沽貨。預期港股本周在18000點左右整固
現階段仍是港股整固期,若然調整浪概念正確,港股今日應續揚,需要留意是次浪潮的高位會否高於起點,仍不建議追高入市
連升三日後溫和回吐。騰訊(700)第三季業績勝預期兼派送美團(3690)股份,股價今早創月度高位(299.4元)後隨大市回落,後者短期股價難免回落。後市留意阿里(9988)業績 l 大市如果要再上
樂觀而言,港股再升亦不是沒有可能,但仍要面對短期變數不少的事實。內房反彈後去向未明。留意今日騰訊(700)季績,預期港股先18000點上落
內地上周公布放寬入境隔離人數,由「7+3」縮減至「5+3」,同時取消入境航班熔斷機制,加上對內整治「一刀切」式防疫防控,對經濟活動維持支持方向,長遠在疫情持續下可支撐經濟活動維持正增長 l 短期仍
港股上周表現理想,恒指大升超過1244點 本周留意中美元首印尼的會面 l 騰訊(700)、阿里巴巴(9988)及京東(9618)亦陸續公布季績。繼續關注美匯指數,恒指上望18000點
隔晚美股急升下,港股今日必受帶動,其中留意中概股反彈情況。後市仍需關注A股表現,港股短期目標17300點左右位置
美匯指數近期回調,但仍預料其經過今晚美國通脹數據公佈後再度轉強。預料港股公布前區間上落(約16000點至16500點)
市勢已轉弱,短期會先引來更多沽盤入市。預期大漲小回格局的出現,需要關注11月10日的美國通脹數據
後市仍需留意星期三的美國通脹數據,筆者仍預料美匯將續強勢,若然如此,港股仍難言重拾真正升勢
人民幣匯價反彈帶動港股正面,後市繼繽留意A股表現。轉勢而言仍有待觀察,關注內地經濟數據表現
近日大市突發強勢,如筆者日前所言,短線投機者仍可以審慎看好後市,伺機會入市投機交易 如果下星期主動買盤更多更積極,則可能開始看好港股
昨日早市繼續反彈,科技股續表現佳 事實上,連續的港股反彈主要受A股造好帶動,港股留意15500點位置
科技及內需股反彈力強,其中美團(0390)、騰訊(00700)、華潤啤酒(00291)及海底撈(06862)表現強勢。後市仍需留意能否企穩15500點水平
10月恒指累跌近15%,年初至今下跌幅度為37%。昨日新經濟股造好傳統股下挫。留意美聯儲議息結果及美國就業數據
恒指短線可以出現反彈但預料十分有限,美國科技股季績表現欠佳、內房債務及經濟前景未明朗等因素影響,港股弱勢持續及尋底走勢未變
現時仍未見美國加息步伐出現大轉變,而筆者預料美匯將會持續強勢;港股短炒仍可,但不等於大市已轉勢
受惠於人民幣走強,由於隔晚中概股普遍出現強勁反彈,相信港股今日早市反彈或可延續,同時應關注A股表現
資金面而言,北向資金終於錄得淨流入(28.45億元人民幣),扭轉過去六個交易日淨流出情況。預期恒指短期區間上落
昨日港股大跌下成交大增,意味沽壓仍嚴重。值得留意的是,北上資金雖然已連續五日出現淨流出,不過昨日的179億元人民幣淨流出較少見,大市氣氛仍未見大改善。博反彈時只宜小注
美國四間市值最大的企業本周公布上季業績,其中,微軟與谷歌母公司Alphabet將於周二作出宣布,亞馬遜與蘋果則在周四發布季績。另外,關注美國周四公布的第三季GDP。市場預期美國第三季GDP年率化增長為
成份股除了公用股較抗跌外全線近乎下跌。行業方面,Tesla業績遜預期或將明顯拖累今日汽車股走勢,現不建議入市,港股維持反覆偏軟格局仍需維持
後市繼續留意17000點水平。留意20大消息,及市場關注今早11時特首李家超發表其上任以來首份施政報告,預計宣布的措施中可能包括放寬房地產稅和簽證限制
短期仍需留意A股及美股經濟數據事項,例如二十大消息及美企業績期,港股留意17000點阻力能否突破
後市方面,港股市況未見大改善,留意16000點關口。另外,中國最快周一公佈9月份貿易數據。由於海外需求疲軟,並且去年同期比較基數較高,美元計的出口增速可能進一步放緩
市場負面消息持續,如擔心美國息口去向、全球經濟表現、內地疫情及房地產問題。另外,中美關係及俄烏戰事又再度惡化,全球能源及糧食問題面臨持續挑戰。在以上環境因素下,港股難有持續好表現,昨日更以全日最低位1
由於投資者觀望美國CPI數據,相信今日投資氣氛仍相當審慎,同時亦需留意A股表現。另外,港元滙價持續偏軟,金管局連續兩日入市買入港元捍衞聯滙,金額是兩個月以來最多,亦是本月以來第四次,港股短期或在170
港股昨日繼續向下,走勢未見大改善,科技股跌勢下恒指跌幅擴大,最終下跌384點收報16832點。值得留意的是,科技指數跌幅高達3.55%,全日收報3261點續創新低,市場觀望美國周四公布CPI數據,短期
港股需要繼續觀望內地疫情及外圍美股走勢,加上俄烏戰事再度次加劇,足以令港股進一步受壓,港股短期考驗16900點
上周五下跌超過270點,不過成交金額再跌至570億元,市況仍淡靜,投資者並關注A股國慶長假後今早復市表現。值得留意的是,內地即將召開「20大」會議,政策因素對A股走勢有一定影響,恒指在重重因素未確定下
短期而言,由於A股假期休市,港股亦理應緊貼外圍表現。投資者應留留意美國今晚公布的9月份非農就業數據表現將相當重要。同時需要留意未來業績期的業績表現,重點關注在美元強勢對美國本土企業的影響(匯兌損失)
雖然港股強力反彈,不過筆者對後市看法依舊謹慎,美股的未來升跌勢則需要留意本周五的非農新增職位數據,不過美聯儲息口去向應該未見大市場期望落差,港股18000點左右整固
筆者對後市看法仍審慎,故維持逢高減磅策略,資源股仍可繼續持有。十月全球股市面對眾多不明朗因素及不可預料的事態發展。受地緣政治局勢、全球經濟數據、各地國家政策及高層官員言論所影響而大幅度波動。如有比較大
由於現為內地長假期,A股休市及缺乏北水情況下,大家需要留意美股表現及其在周五公布的最新就業表現,今日港股或進一步回落,繼續考驗17000點支持
美匯強勢引發的連鎖問題仍未可有轉機,後市最多僅是反彈、投資者趁機逃生的市況,現時仍未宜入市撈底
需要留意A股10月1日至10月9日將會休市,港股市況或會較反覆,今日繼續觀察17500點水平
大市成交金額反覆維持,大市氣氛仍差。人民幣及A股表現需要留意,若然回穩力度不足夠,港股後市反覆格局未可脫離,關注17500點有否支持
昨日多隻恒指成份股創新低,加上隔晚美股未見好轉,港股未見向上條件。後市需留意強美元對其他貨幣帶動的貶值壓力,以量度其對股市的影響,走勢上18200點位置已見大阻力
港股後市需要留意人民幣的貶值情況,相信將影響中資股走勢,加上港股交投仍然偏弱,預料大市仍僅停留在反彈無真正升幅的局面
煤炭股而言,神華(01088)表示公司煤礦生產長期處高負荷狀態,股價繼續逆市走強,收市升1%;中煤(01898)同揚5.3%。現階段除了資料油股外,實不宜有太多操作
美聯儲一如預期加息,更暗示續重手打壓通脹,隔晚美股急跌,預期將對港股的影響短期難以解決,今早已穿3月15日的低位即18235點。能源、油相關股仍可以繼續持有
日前失守5月低位(19178點)後,下一支持位在3月時的18235點。美聯儲貨幣政策緊縮下、市場對通脹憂慮升溫。另一方面,內地經濟復甦或受阻,內房等問題仍在發酵,限制投資者入市。中線而言,以港股日線圖
昨日再下跌195點,不過隔晚美股回穩,疊加有指本港於月底前放寬入境要求,結束酒店檢疫,長遠而言有助經濟復甦,應利好股市短期表現。綜合以上因素,預期港股止跌回穩,不過仍需繼續觀望聯儲局議息會議,1900
人民幣匯價下跌,A股表現未如理想,上周五港股續下跌,富時羅素指數成份變動下,上周成交反彈1239億元,全周跌600點或3.1%;連跌三周累瀉1408點或7%。後市需關注經濟及息率的變化去向,港股190
受美股急跌拖累再跌穿19000點關口,成交量更下降至不足820億元,反映投資者未有意欲撈貨入市。預期港股亦需維持拉鋸格局,並在19000點附近上落。
昨日再失守19000點,成交維持在900億左右。港股近日走勢明顯走弱,不過外圍走勢轉好港股再下跌機會不大,不過反彈力度可能較弱,仍需關注19000點關口能否守穩
港股昨日表現仍然反覆,收市下跌35點報19326點,成交維持在950億元左右。預期港股受到外圍拖累,考驗19000點附近位置。
港股6連跌後反彈,上周五急升507點收報16362點,全周而言下跌89點。留意美國8月通脹數據,港股暫未有利好消息,預料續波動上落。
港股連跌六日累瀉1099點或5.5%,19000點關口亦失守,不過內地最新公布的CPI及PPI數據大幅低於市場預期,投資者對中央政府提升貨幣政策操作空間期望大升,今早港股市場即見升幅擴大情況。
港股已連跌5個交易日累跌約900點,短期19000點水平略見支持,應密切留意該位置;後市關注內地經濟數據及人民幣匯率等。
港股走勢上向淡投資者減少入市買賣,加上昨日波幅不大或反映炒賣者亦欠缺,交投亦順理成章見萎縮,短期仍考驗19000點支持。
收市跌226點創五個半月收市低,若鮑威爾講話續拖累市場氣氛,或需下試19000點附近
港股上周累跌3.4%,後市需關注內地疫情及中美關係,並考驗19200點支持
昨美團收跌近6%,主要受有指騰訊希望在年內減持1000億美元股權投資的消息拖累
投資者觀望內地政策消息及外圍加息動向,預料短難有突破,續於19500至20200點水平
恒指失守2萬點關,收報19949點跌74點, 預期港股或有壓力下試19500點支持
港股則由於缺乏利好催化劑,預期仍圍繞20000點上落
港股昨日半日市大升近七百點,市場憧憬內地加碼救經濟,成交急增至906億元
中國神華(01088)逆市續揚,較6月27日的開市價(21.775元)現累漲14%
市場仍等待Jackson Hole年會的發言,預期恒指在現水平至20000點波動
本周留意美聯儲主席鮑威爾發言以內房後續發展,預期港股於19500點至20000點上落。
港股後市仍需留意業績表現,拉鋸局面未完
騰訊(00700)績前股價波動不大,最終收市微升至303.2元,預期股價將繼續於300元徘徊
留意今日騰訊(00700)及港交所(00388)業績,觀望氣氛濃預期港股仍在20000點附近波動
昨日錄得737.94億元,再創逾3個月以來最少
在20000點水平上落,關注騰訊(700)及港交所(388)等於周三公布的中期業績
投資者對後市及消息相當敏感及不確定性大,預期恒指仍在20000關口水平上落。
港股昨日下跌392點或1.96%,收報19610點,創5月12日以來收市新低
恒指昨日大市成交821億元,較上日有所增加不過整體交投仍然偏靜,20000點上落未擺脫
後市留意業績期及就業數據,預期港股未擺脫20000點左右上落的格局
港股繼續缺乏利好消息,後市暫未見突破點,預料行上落市格局
恒指短期觀望阿里巴巴(09988)今日公布的業績, 港股應先守住20000點心理關口
後市始終受各種不明朗因素影響,19500點仍為重要位置
受多種不利因素下,預期港股短期或需下試19500點水平
8月重要支持先見20300點,其次為19000點
後市發展仍有多項因素關注,港股續橫行上落(20500點至20900點)
大市負面消息之多令港股短期難言正面,短期先觀望能否升上21000點水平
市場靜待議息結果及缺乏新消息炒作時,預期港股將在20500點至21000點上落。
市場預期美聯儲將加息0.75厘,料投資者將觀望,港股維持在20200點至21000點上落。
預料仍需在20250點至21200點區間上落,待重現明確方向
後市暫仍看20700點能否企穩,20550點見支持。
成交量減至1161億元,或暗示後市反彈力度有限。
如在20200點之下或續有下跌空間,多個因素利淡下,港股下一關口或需下移至20000點。
失守20700點後走勢料偏弱,下一考驗位在20500點附近。
短期觀察20750點支持,失守或需下試20000點。
短期港股未見明確方向,維持區間上落(21200-22200點)看法。
港股受負面因素影響大跌。港股現階段支持位為20700點,上方阻力約在21800點。
短期十天線(約21896點)見阻力,若突破後仍需關注橫行區 21940點至22450點的走勢。
昨日港股通(北水)擴大至昨日的淨流出35.65億元,連續兩日合共流出55.9億元。
恒指高開 222 點,最終升 22 點或 0.1%,收 21853。
港股料可守住百天線(約21600點),恒指繼續區間上落(21500點至22500點)。
港股昨日反覆向上,預料短期整固,上方還看22500點位置。
恒指昨漲2.4%,創4月4日以來高位,大市成交升至2000億元。
港股後市關注A股能否持續造好,觀察早前訂下的22500點本月份目標能否達成。
港股上落市格局,支持在約20650點,約21830點見阻力。
美聯儲主席鮑威爾承諾繼續加息應對高通脹,美股三大指數回落。 港股陷反覆偏軟格局,21000點為短期支持。
恆指低開0.73%
恆指開漲0.19%
快手IPO招股熱烈 字節跳動傳出分
快手最新孖展4892億港元
恆生科技指數漲幅擴大至3%。
美團暴漲10%市值近3000億美元
香港恆生指數開盤漲1.68%
香港恆生指數漲幅擴大至2%
通信行業


工作報告中的三大中長線部署建議


兩會關注點


個股解讀:ChatGPT系列 - 百度集團-SW (9888.HK)




人工智慧:AIGC、ChatGPT



電動車


息口大環境下的投資建議


消費細分行業


教育股


一月宜關注行業及個股


全球經濟及港股2023展望


資訊技術行業及其三大主線




互聯網醫療潛力及相關個股





騰訊第三季業績及新遊戲展望




半導體國產化進程及市場看法




互聯網行業



內房行業看法更新



半導體材料行業



中國第三季度經濟數據探討


快手招聘平台「快招工」發展及看法



豬肉行業




宏觀風險:歐盟能源危機




醫藥外包行業專題



人民幣專題



通脹及息口關係,加息下投資部署



煤炭行業前瞻性指標及格局更新




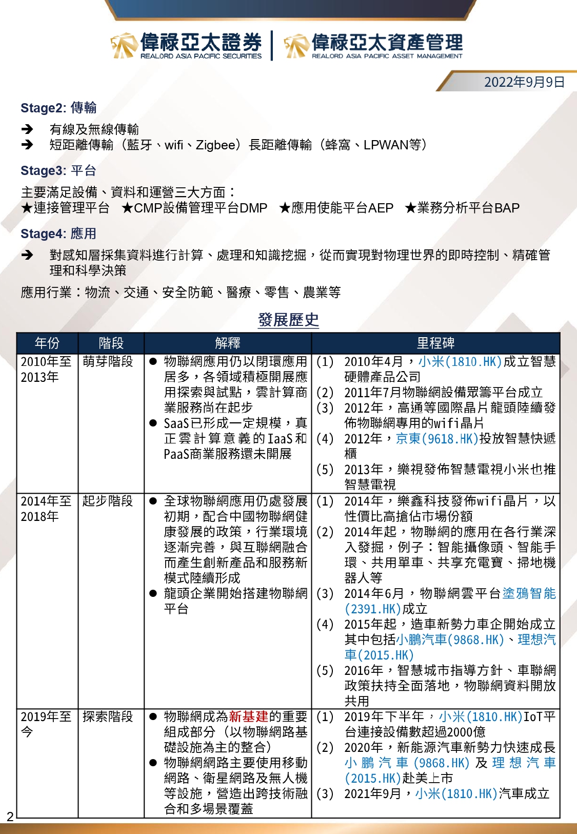
物聯網行業的應用及其投資價值







碳中和專題:太陽能發電的潛力、現況及政策面





啤酒行業格局及驅動因素



基建及新基建相關指標及概念股



下半年國際油價去向及格局



8月市場因素及個股推薦



新能源汽車行業的產業鏈 - 動力電池產業專題報告




比亞迪專題報告




房地產產業鏈—家電板塊




醫藥板塊




煤炭市場格局整理及建議



科技板塊下半年關注要點及看法




心瑋醫療遞交赴港IPO申請,復星醫
銀行證券混業經營三大預測走向
移動(00941.HK)董事長楊傑在第六屆世界互聯網大會上發表主題演講時表示,集團將以5G商用爲契機,主動擁抱數字化轉型的時代大潮,今年將實現50個以上城市5G商用,明年實現全國所有地級以上城市的5G商用服務。同時,大力建設雲計算中心等新型智能基礎設施,提供雲互聯,雲專線等移動雲的産品爲位數字化轉型提供高質量的網絡支撐。
港股一波三則,七月迎來曙光
令克軟件(杭州)有限公司創始至今,不斷以互聯網+思維和技術爲傳統企業提供轉型策略,以提升管理效率與服務體驗,促進管理信息化,智能化發展。同時針對企業與政府單位的品牌網站,門戶進行設計策劃和定制開發,滿足其推廣宣傳需求,樹立品牌形象。目前,令克網絡可提供多個行業領域的系統解決方案,如金融理財,人力資源,企業辦公,會務預定,在線商城等。
港股疫市焦點新股,口罩製造機收益有望翻倍
移動(00941.HK)董事長楊傑在第六屆世界互聯網大會上發表主題演講時表示,集團將以5G商用爲契機,主動擁抱數字化轉型的時代大潮,今年將實現50個以上城市5G商用,明年實現全國所有地級以上城市的5G商用服務。同時,大力建設雲計算中心等新型智能基礎設施,提供雲互聯,雲專線等移動雲的産品爲位數字化轉型提供高質量的網絡支撐。
銀行證券混業經營三大預測走向
中信证券、中信建投证券回复监管问询之后,沸沸扬扬的两大券商合并传闻就此暂告一段落。证券时报记者注意到,由于证券板块上周大涨,混业传闻已成业内热门话题,相关猜想也已衍生出多种模式。
中信证券、中信建投证券回复监管问询之后,沸沸扬扬的两大券商合并传闻就此暂告一段落。但另一个传闻仍然无解,就是国有大行会不会得到监管允许,由此而获得券商牌照?
证券时报记者注意到,由于证券板块上周大涨,混业传闻已成业内热门话题,相关猜想也已衍生出多种模式。
中信建投证券非银首席研究员赵然认为,混业可选模式有三:一是全能型银行模式,即商业银行直接开展券商业务,类似于德意志银行的架构;二是银行控股券商模式,即要么打造全新券商,要么参股或控股券商,实现业务协同;三是金融控股公司模式,该模式下控股的集团主体并非银行,而是涵盖银行、券商、保险、直投等多牌照的综合金融服务平台。
由於1月2日(星期一)為元旦假期,港股、美股、滬港通、深港通及港股通休市一天。
詳情請參閱 香港交易所日曆 (hkex.com.hk)